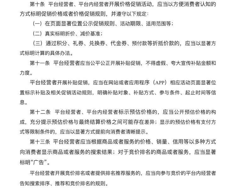
聚焦it 科技 “ 先涨后降 ” “ 大数据杀熟 ” ,这些骚操作,终于被严查了!

“ 先涨后降 ” “ 大数据杀熟 ” ,这些骚操作,终于被严查了!

你们有发现、经历过这些离谱的 “ 杀熟 ” 问题嘛:

在某些电商 APP 上,同一家店铺同一款产品,你跟别人手机上看到的价格不一样?

或者你还购买过平台的 VIP 会员,本来以为叠加平台额外优惠券后应该会更便宜,实际上并没有,有些还比人家没开会员的还贵?

有网友分享,自己是某平台白金会员,朋友是黄金会员,但是购买代金券等团购产品自己的价格永远比朋友的要贵。

亦或者,新开通注册的用户,各种补贴优惠,反而是买了好多次的老用户,各种 “ 原价 ” 购买?

如果你同时有苹果、安卓两款手机,同样的同台购票、买会员等,时常发现有价格差?

甚至更搞笑的,同一个品牌的不同店,也朝老用户下手:

长期下单的那家门店,隔段时间发现涨价了,但少买的另一家店同样的产品却依旧是原价?

还有,节假日订机票、酒店,同一个 APP 刚点进去看好的机票,截张图分享给朋友,再回到这个界面,直接就涨价了?

甚至不同平台订同一个酒店,发现价格差得也有点大。

这些经典的 “ 大数据杀熟 ” 套路可谓屡见不鲜,互联网媒体平台与之相关的话题,不少都有上千万、过亿的阅读量。

比较难受的,不是马上五一嘛,要是想跟朋友约着出去玩,什么机票酒店啥的,本来都会全网涨价,要是还 “ 杀熟 ” ,那真亏得有点多。

好在刷到了个好消息。

从今天( 4 月 10 日)开始,《互联网平台价格行为规则》正式施行了。

这个新规,就是完善电商、外卖、网约车等平台定价规则的,同时治理 “ 杀熟 ” 、虚假促销、自动续费等乱象的!

详细扒了下,从消费者角度来看,新规值得关注的重点有以下几点:

其一,网络平台的定价、补贴、运费等,不仅要透明公开,还不能出现平台基于用户消费习惯,对同样的商品给出不同的定价。

这一点对于消费者来说,新规实施,上面出现的 “ 同样产品页面买得更贵 ” 的情况就要被严禁了。

换个角度说,今天开始,如果你要是发现自己还有被 “ 杀熟 ” 的情况,直接截图、保留订单记录或者录视频举证,找市监部门维权!

不过相对来说,“ 低价 ” 被新规变相限制,那商家统一定价,也给了其更大的利润操作空间。

细品呢,商家利润更高,是否真的会提高产品品质及售后服务呢?

感觉没有 “ 杀熟 ” 之后,是不是还要做好部分商家、平台 “ 变相涨价 ” 的准备啊……

当然这只是狐妹的顾虑,你们的看法不一,可以评论区细聊。

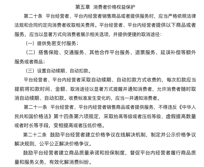
接着看其二,有关免密支付、自动续费的平台规则,必须要明确提醒,且取消的入口也要明显方便。

自动续费这一点之前我们也单独吐槽过,开个会员,不少平台会给你在首月优惠,只要几块钱,目的是让你开自动续费。

你要是想第一个月先优惠开通,后续不用再关掉自动续费,一般情况是后面都忘了,而平台还会自动扣款,或许你都没发现自己 “ 被自动续费 ” 了多久。

如果你发现了要关掉自动续期的功能,往往平台会将其隐藏到不容易发现的页面,找到很明显要多费时费心。

而免密支付,现在也有好多平台上线了相关功能,甚至很多是跟别的功能关联开通的。

或许你都没咋注意,都开了一大堆 “ 免密支付 ” ,建议大家每个月都在支付平台主动去 “ 自动续费/免密支付 ” 管理页面去检查下,这俩不必要的话,尽量少开。

其三,先涨价后降价的骚操作,也行不通了!

比较经典的,近些年一到 “ 618 ” “ 双 11 ” 等大促节点,总有不少消费者发现,自己购物车看好的商品,表面上说打折,结果价格一对比,根本没便宜多少,有的甚至还更贵???

关于这一点,新规明确,平台经营者要公平开展补贴促销,不得虚假、夸大宣传补贴金额和力度!

可以简单理解为,今天开始,如果再发现这种说促销打折时机根本没便宜的情况,都是违规操作了!

消费者直接跟狐妹前面提到的一样,保留证据找市监部门举报维权!

对了,再补充一个其四。

考虑到不少消费者其实也是商家,近两年因为入驻到各平台,卷入 “ 商战 ” 卷低价,被迫上 “ 百亿补贴 ” 低价产品或套餐;

最后不仅利润少,为了控成本只能减少食材或分量,最后又落得个差评两头不讨好的结局。

以后再出现这样的困境,新规也考虑到了!

为了保护商家和消费者,直接禁止平台扣保证金、加收费、限流、算法降权、屏蔽店铺、下架商品等手段,来强制商家变相自愿开通自动跟价系统。

这一点其实对外卖、百亿补贴这种细分领域,真的是大利好。

到消费者手上,便宜的东西要么没好货,要么分量少得可怜,这下没有各种内卷乱象后,给商家也喘口气,以后 “ 质价比 ” 会慢慢恢复一些。

其他的还有 “ 邀请好友砍价 ” ,最后卡在还差 0.01 元这种操作,也被纳入这次的新规监管了。

大家可以一起重视起来,公众监督也是市场向好良性发展的关键一环,从今以后发现了,反手一个举报,别怕麻烦,勇于维权,或许需要时间去整顿,但相信很快就能改善电商环境。

本文来自网络,不代表聚焦it立场,转载请注明出处:http://www.jujiaoit.cn/tech/26725.html

伪军比鬼子更操蛋!李想飙脏话,矛头直指日产

1270万应届毕业生,狂卷AI“金饭碗”

返回顶部